Intel ACC100 LDPC offload
7 minute read
Scope: hardware-accelerated LDPC encoding (PDSCH) and decoding (PUSCH) on Intel ACC100 vRAN accelerator cards, with full upper-PHY metrics instrumentation so operators can directly compare CPU-software and HW-offload performance in production logs.
Introduced in commit: aa6db7d066
Highlights
- LDPC offload for both PDSCH and PUSCH the most CPU-heavy channel-coding steps move off the host and onto the accelerator.
- Configuration-driven enable or disable via the DU YAML; no code changes.
- Multi-VF scaling allowlisting additional ACC100 VFs automatically spreads load across them.
- Unified metrics the same per-block PHY metric fields populate whether LDPC runs in software (AVX-512) or on the accelerator, enabling direct side-by-side comparison from one log format.
- Measured gains on real traffic significantly lower PUSCH decode latency, tighter tail latency, higher processor throughput, and reduced upper-PHY uplink CPU (see §7).
1. Prerequisites
1.1 Hardware
- Intel ACC100 PCIe card, SR-IOV capable; at least one VF exposed to the host.
- x86-64 CPU with AVX2 (AVX-512 recommended for the software-fallback path).
- ≥ 2 GB of 2 MiB hugepages.
- PCIe slot on the same NUMA node as the upper-PHY worker cores.
1.2 Software
| Component | Minimum version | Notes |
|---|---|---|
| DPDK | 22.11 | Tested with 25.11; ACC100 PMD (baseband_acc) required. |
| Linux kernel | 5.15+ | IOMMU enabled (intel_iommu=on iommu=pt). |
pf_bb_config | 24.03+ | PF configurator daemon; must run continuously. |
| DU build flags | ENABLE_DPDK=True, ENABLE_PDSCH_HWACC=True, ENABLE_PUSCH_HWACC=True | See §5. |
1.3 Kernel and VFIO setup
# Kernel boot parameters (then update-grub + reboot):
intel_iommu=on iommu=pt hugepagesz=2M hugepages=1024
# Hugepage mount if not done by distro:
echo 1024 | sudo tee /sys/kernel/mm/hugepages/hugepages-2048kB/nr_hugepages
# Load VFIO modules:
sudo modprobe vfio-pci
echo 1 | sudo tee /sys/module/vfio_pci/parameters/enable_sriov # if kernel-builtin
# Create one SR-IOV VF and bind it to vfio-pci:
echo 1 | sudo tee /sys/bus/pci/devices/<ACC100_PF_BDF>/sriov_numvfs
sudo dpdk-devbind.py --bind=vfio-pci <ACC100_VF_BDF>
# Start pf_bb_config holding the PF group open with a VF token.
# The token (UUID) is required in the DU's EAL args.
sudo /opt/pf-bb-config/pf_bb_config ACC100 \
-c /opt/pf-bb-config/acc100/acc100_config_vf_5g.cfg \
-v <UUID> &
After setup, dpdk-test-bbdev should enumerate the VF as intel_acc100_vf.
2. Architecture overview
2.1 Where LDPC sits in the upper-PHY
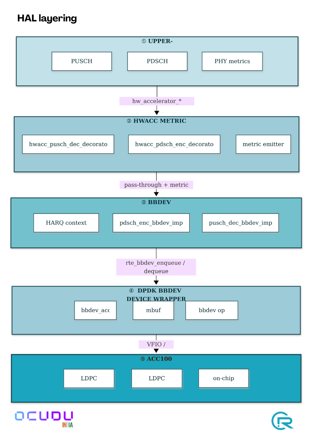
LDPC encode (PDSCH) and LDPC decode (PUSCH) are the two steps this feature accelerates. On the software path they are AVX2/AVX-512 kernels; on the HW path they become batched DPDK BBDEV operations dispatched to the ACC100. Everything else in the chain stays on the CPU.

2.2 HAL layering
The upper-PHY factory checks for a hardware accelerator factory at construction. If present, the HW path is built; otherwise the software AVX-512 path is used. The choice is made once at startup from the YAML there is no runtime toggling.

3. Implementation summary
The integration is implemented as a hardware-abstraction layer that plugs into the existing upper-PHY factory pattern. Four things are worth knowing:
Batching. Encode and decode ops are accumulated in a per-instance buffer and submitted to the accelerator as a single burst on the first dequeue call of each transport block. This amortises the DPDK per-call cost across all code blocks of the TB.
Shared pools. The HAL factory owns one set of DPDK mbuf and op mempools for all encoder and decoder instances the upper-PHY creates. Pool size scales automatically with the total queue count across allowlisted accelerators.
On-chip HARQ. Soft data for HARQ combining stays on the accelerator between transmissions, addressed by a CB-indexed offset. The host tracks only the lifecycle of each context entry, not the soft data itself.
Unified metrics. A thin decorator wraps the HW accelerator interface, times each enqueue–dequeue pair, and emits the same metric events the software path does. The existing upper-PHY aggregator consumes both sources transparently.
A handful of ACC100 silicon quirks are handled internally by the HAL (input byte-alignment, a single-CB transport-block special case, a per-op E-limit guard, a long-session HARQ-context wrap-around). These require no action from the operator.
4. Configuration
Enable ACC100 offload in the DU YAML:
hal:
eal_args: "--lcores (0-1)@(0-17) --file-prefix=ocudu_gnb --no-telemetry
-a <OFH_NIC_VF_BDF>
-a <ACC100_VF_BDF>
--vfio-vf-token=<PF_BB_CONFIG_UUID>
--iova-mode=pa"
bbdev_hwacc:
hwacc_type: "acc100"
id: 0
pdsch_enc:
nof_hwacc: 4
cb_mode: true
dedicated_queue: true
pusch_dec:
nof_hwacc: 4
force_local_harq: false
dedicated_queue: true
Notes:
nof_hwaccfor single-cell deployments, 2–4 is sufficient; for multi-cell or heavy-load setups, 8–16. Setting higher than the upper-PHY’s concurrency limits is wasteful.--iova-mode=pais recommended; thevamode is known to interact poorly with some NIC drivers in DPDK 25.11.- The VFIO-VF token must match the UUID passed to
pf_bb_config -v. Ifpf_bb_configis restarted, update the YAML.
5. Build guide
5.1 gNB with 7.2 fronthaul and ACC100 offload
cd ~/ocudu
mkdir -p build_hwacc && cd build_hwacc
sudo cmake -DDU_SPLIT_TYPE=SPLIT_7_2 \
-DENABLE_DPDK=True \
-DENABLE_PDSCH_HWACC=True \
-DENABLE_PUSCH_HWACC=True \
-DASSERT_LEVEL=MINIMAL \
../
sudo make -j$(nproc)
Binary: build_hwacc/apps/gnb/gnb.
5.2 Benchmarks
cd build_hwacc
sudo make -j$(nproc) pdsch_processor_benchmark pusch_processor_benchmark
5.3 Startup verification
When the DU starts with ACC100 configured, the log should contain:
[HWACC] [I] [bbdev] dev=0 driver=intel_acc100_vf ...
[HWACC] [I] [bbdev] dev=0 started: ldpc_enc_q=N ldpc_dec_q=N ...
and on stdout:
Warning: the configured maximum PDSCH concurrency ... is overridden by the
number of PDSCH encoder hardware accelerated functions (N)
Warning: the configured maximum PUSCH and SRS concurrency ... is overridden
by the number of PUSCH decoder hardware accelerated functions (N)
6. Metrics
Enable the upper-PHY metric block in the YAML:
metrics:
enable_log: true
enable_verbose: true
layers:
enable_du_low: true
periodicity:
du_report_period: 1000
Every second the log will include a block similar to:
LDPC Encoder: avg_cb_size=... bits, avg_latency=... us, encode_rate=... Mbps
LDPC Decoder: avg_cb_size=... bits, avg_latency=... us, avg_nof_iter=..., decode_rate=... Mbps
...
CPU usage: upper_phy_dl=...%, ldpc_enc=...%, ...
upper_phy_ul=...%, ldpc_dec=...%, ...
The same fields populate for both the CPU-software and ACC100-HW paths, enabling side-by-side A/B comparison from a single log format.
7. Results
7.1 Test environment
| Item | Value |
|---|---|
| Host | Single-socket x86_64, 18 cores, AVX-512 capable |
| OS / DPDK | Linux 5.15 / DPDK 25.11 |
pf_bb_config | 24.03 |
| ACC100 | 1 PF + 1 VF bound to vfio-pci |
| OFH NIC | iavf VF for 7.2-split RU |
| UE workload | Real UE + iperf3 DL/UL + 2 min video streaming + 2 speed tests |
| Cell | 100 MHz TDD, 30 kHz SCS, 4T4R, band n78, 256-QAM max |
All measurements taken with the same physical UE and RU; only the gNB binary differs between the two rows (AVX-512 vs ACC100).

7.2 End-to-end upper-PHY A/B
Mean / max over ~175 one-second metric windows each.
| Metric | AVX-512 (mean / max) | ACC100 (mean / max) | ACC100 Δ |
|---|---|---|---|
DL processing max_latency | 114.9 / 330.2 µs | 99.7 / 206.4 µs | −13 % mean, −37 % tail |
PDSCH Processor avg_latency | 44.0 / 101.7 µs | 39.3 / 67.8 µs | −11 % mean, −33 % tail |
PDSCH Processor proc_rate | 198.0 Mbps | 310.1 Mbps | +57 % |
PDSCH Processor max_latency | 96.5 / 309.8 µs | 76.6 / 203.2 µs | −21 % mean, −34 % tail |
LDPC Decoder avg_latency | 51.6 / 109.4 µs | 24.5 / 50.1 µs | −53 % (2.1× faster) |
LDPC Decoder max_latency | 145.9 / 457.7 µs | 40.5 / 86.7 µs | −72 % (3.6× better tails) |
LDPC Decoder decode_rate | 46.6 Mbps | 137.4 Mbps | +195 % (2.9×) |
PUSCH Processor avg_data_latency | 231.9 / 761.5 µs | 246.3 / 736.4 µs | +6 % mean, −3 % tail |
PUSCH Processor proc_rate | 24.0 Mbps | 37.4 Mbps | +56 % |



7.3 CPU utilisation
| Metric | AVX-512 (mean / max) | ACC100 (mean / max) |
|---|---|---|
upper_phy_dl | 3.63 % / 22.7 % | 4.92 % / 33.9 % |
upper_phy_ul | 3.79 % / 28.9 % | 2.36 % / 15.4 % (−38 %) |
ldpc_rm (rate match) | 1.30 % / 10.9 % | 0.00 % (on accelerator) |
ldpc_rdm (rate dematch) | 0.13 % / 1.0 % | 0.00 % (on accelerator) |
The uplink CPU reduction is the headline operational benefit: one core is freed on the upper-PHY under sustained traffic, allowing either higher cell counts on the same host or tighter scheduling-latency budgets.
Note on the DL rows. The per-CB
ldpc_encoder_*fields on the HW path reflect batch wall-clock time rather than serialised per-CB compute time, because ops are submitted to the accelerator in bursts. Use the PDSCH Processor rows andupper_phy_dlfor apples-to-apples DL comparison those are measured once per TB and are directly comparable.
8. Deployment checklist
- Install or confirm DPDK ≥ 22.11 with ACC100 PMD.
- Confirm
pf_bb_configdaemon is running; note its VFIO-VF token. - Bind the ACC100 VF(s) to
vfio-pci. - Add the
hal.bbdev_hwaccblock to the DU YAML (see §4). - Build with
ENABLE_PDSCH_HWACC=TrueandENABLE_PUSCH_HWACC=True(see §5). - Verify startup log shows
intel_acc100_vfandldpc_enc_q=N ldpc_dec_q=N. - Enable
metrics.layers.enable_du_lowto observe the per-component LDPC metrics (§6).
9. References
- DPDK BBDEV programmer’s guide: https://doc.dpdk.org/guides-25.11/prog_guide/bbdev.html
- Intel
pf_bb_config: https://github.com/intel/pf-bb-config - 3GPP TS 38.212 Multiplexing and channel coding.
Feedback
Was this page helpful?
Glad to hear it! Please tell us how we can improve.
Sorry to hear that. Please tell us how we can improve.